1. Learning Centers
  2. Scientific Reviews
  3. The ATTEC molecule:degrades multiple targets through autophagy
The ATTEC molecule:degrades multiple targets through autophagy
Abbreviations:

PROTAC: PROteolysis TArgeting Chimeras
TPD: Targeted protein degradation
LYTAC: Lysosome-Targeting Chimaera
AbTAC: Antibody-based PROTAC
ATTEC: Autophagosome-Tethering Compound
POI: Protein of interest

Diverse Targeted Protein Degradation (TPD) Strategies

In recent years, PROTAC technology has emerged as one of the most promising methods for targeting specific disease-related proteins by leveraging the cell's intrinsic degradation mechanisms[1].

In addition to PROTAC, many different Targeted Protein Degradation (TPD) strategies are emerging, especially those targeting the lysosome pathway in recent years, such as LYTAC, AbTAC, ATTEC, AUTAC, bispecific nucleic acid ligand chimera, and AUTOTAC...

Figure 1.Lysosome-Dependent Protein Degradation Strategies[1].
A. Schematic representation of LYTAC and other lysosome pathway degradation techniques. B. LYTAC molecules and bispecific aptamer chimeras degrade membrane proteins and extracellular molecules by linking the protein of interest (POI) with lysosomal targeting receptors (LTR). AbTAC utilizes the membrane E3 ligase RNF43 to degrade membrane proteins in a lysosome-dependent manner; GlueTAC employs a lysosome sorting sequence (LSS) to facilitate lysosomal degradation; AUTAC, ATTEC, and AUTOTAC promote the formation of POI-specific autophagosomes, which are subsequently degraded via lysosomes.

Compared to proteasome-based Targeted Protein Degradation (TPD) that can only degrade specific intracellular proteins, lysosome-based TPD has the potential to eliminate protein aggregates, dismantle redundant organelles, membranes, and extracellular proteins.

Today, We’ll mainly introduce a shining star that degrades multiple targets through autophagy - ATTEC!

What’s ATTEC?What’s the difference between ATTEC, LYTAC, AUTAC, and PROTAC?

ATTEC, an autophagosome-targeting compound, comprises a structure with three components: target protein ligand, linker, and LC3 ligand. The ATTEC molecule can directly bind the target protein (POI) and the autophagy key protein LC3, facilitating the degradation of the target protein through the autophagy-lysosome pathway[2].

Figure 2. Mechanisms of Target Protein Degradation by LYTAC, AUTAC, ATTEC[2][3].
(A) Molecular structure of ATTEC and mechanism for degrading target proteins. (B)Mechanisms of degrading target proteins (POI) by LYTAC, AUTAC, ATTEC:(1) LYTAC molecule consists of an antibody targeting POI covalently linked with mannose-6-phosphate (M6P), achieving POI degradation in lysosomes after receptor-mediated internalization. (2) AUTAC molecule has one end as the POI ligand and the other end as an autophagy recruitment tag, which can trigger K63 ubiquitination of POI and degrade it through selective autophagy pathways. (3) ATTEC links POI and LC3, degrading POI through the autophagy-lysosome pathway.

Compared to PROTAC and AUTAC, ATTEC is a more direct strategy that does not rely on ubiquitination. In comparison to LYTAC, ATTEC has a lower molecular weight, thus showing better drug potential (Figure 2). It is noteworthy that ATTEC can degrade not only proteins but also non-protein biomacromolecules including lipids[2]. We have thoughtfully compiled the differences between ATTEC, PROTAC, AUTAC, and LYTAC for you (Table 1).

Table 1. Comparison between ATTEC, PROTAC, AUTAC, and LYTAC[3].
Degradation technology Degradation pathway POI Advantages Limitations
ATTEC Macroautophagy pathway. Intracellular proteins;
Non-protein autophagy substrates.
Potentially a broad target spectrum;
Direct targeting to the degradation machinery;
Potentially effective in all cell types;
Low molecular weight.
The LC3-bound chemical moieties need to be solved;
Lack of studies on designed chimeras.
LYTAC Endosome/lysosome pathway for degradation of glycosylated proteins. Extracellular proteins; transmembrane proteins Applicable to extracellular and transmembrane proteins;
Independent of ubiquitination and proteasomal degradation.
Large molecular weight and poor permeability; possible induction of immune response in vivo.
AUTAC Selective macroautophagy pathway. Intracellular proteins;
Damaged organelles associated with specific proteins
Potentially a broad target spectrum;
Proteasome independent; demonstrated ability to degrade mitochondria.
Lack of key information of mechanisms of action; Dependent on K63 ubiquitination;
Possible influence on selective autophagy
PROTAC Proteasome pathway. Intracellular proteins. Well established with structural information;
Clear mechanisms of action;
Relatively high selectivity;
Catalytic and sub-stoichiometric.
E3-, ubiquitination-, and proteasome-dependent;
Generally undesirable pharmacokinetic profile;
Possible limitations of target spectrum.
The molecular structure and application overview of ATTECs

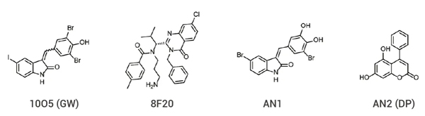
Professor Boxun Lu team from Fudan University, in collaboration with their research partners, published an article titled "Allele-selective Lowering of Mutant HTT Protein by HTT-LC3 Linker Compounds" in Nature. This paper was selected as one of the Top 10 Outstanding Papers of 2019 by Nature. The authors introduced the concept of ATTEC, showcasing a series of molecular glue compounds connecting mutant huntingtin protein (mHTT) and LC3 (Figure 3).

Figure 3.A series of molecular glue compounds connecting mutant mHTT and LC3[4].

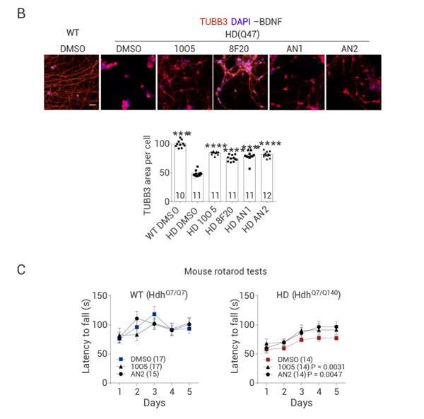
mHTT is a pathogenic protein in Huntington's disease (HD) with an extended polyglutamine (polyQ) tract. Utilizing a novel high-throughput drug screening platform, the authors identified a series of ATTEC molecules capable of linking mHTT and LC3, namely 10O5 (GW), 8F20 (Ispinesib )、AN1AN2 . Experimental results demonstrate that these compounds can target mHTT to autophagosomes both in cells and animal models, degrading mHTT without affecting wtHTT levels. Furthermore, they show potential in alleviating HD-related phenotypes (Figure 4).

Figure 4. ATTEC molecules degrade mHTT in cells and mitigate HD-associated phenotypes in cell and mouse HD models[4].
(A) Influence of ATTEC molecules on mHTT levels in immortalized fibroblasts in the presence of autophagy inhibitors NH4Cl, Chloroquine , BafA1 , or the autophagy enhancer Rapamycin . (B) Immunostaining for the neuronal-specific microtubule protein marker TUBB3 in striatal neurons derived from HD patient iPS cells treated with ATTEC molecules. (C-E) Behavioral tests in mice following intraperitoneal injection of 0.5 mg/kg ATTEC molecules demonstrate improvement in HD-related phenotypes.

In July 2021, Professor Boxun Lu’s team further developed ATTEC molecules by linking the previously mentioned LC3 ligands, 10O5 (GW) and AN2 (DP), with lipid droplet ligands (Sudan IV, Sudan III) via linkers to create LD-ATTEC compounds (LD-ATTEC1/2 /3 /4 , C1-C4). Experimental results demonstrate that these compounds can effectively clear lipid droplets (LD) through LC3 and autophagy-mediated pathways. They also alleviate LD-related phenotypes in a mouse model of hepatic lipid deposition. In this study, the authors achieved, for the first time using ATTEC technology, the degradation of non-protein biomolecules such as lipids, marking a significant breakthrough from protein-based degradation to non-protein substances[5].

Figure 5. Structure of LD·ATTECs (C1-C4)[5].

In November of 2021, Professor Liang Ouyang from Sichuan University utilized the previously mentioned LC3 ligand GW to link with the BRD4 inhibitor (JQ1 ) and developed an ATTEC molecule named compound 10f. Compound 10f efficiently degrades BRD4 protein through the autophagic pathway and exhibits potent anti-proliferative activity in various tumor cells (refer to Figure 6A)[6]. In May 2022, Professor Chunquan Sheng from the Second Military Medical University used the LC3 ligand 8F20 (Ispinesib ) to connect with the nicotinamide phosphoribosyltransferase (NAMPT) inhibitor (MS2) and created an ATTEC molecule named compound A3. The results demonstrate that compound A3 effectively degrades NAMPT through the autophagy-lysosome pathway, providing a novel approach for targeted degradation of NAMPT (Figure 6B)[7].

Figure 6. Structure of ATTEC molecule (A) Compound 10f and (B) A3[6] [7].

In October 2023, Professor Boxun Lu’s team utilized the previously obtained LC3 ligand GW to link with the translocator protein (TSPO) ligand, creating an ATTEC molecule (compound mT1 ) capable of targeting damaged mitochondria for clearance. Experimental results indicate that compound mT1 induces mitochondrial degradation through LC3 and autophagy-related proteins (ATG), weakening disease phenotypes in both PD cell models and Down syndrome (DS) organ models. This study demonstrates the potential of ATTEC molecules for degrading mitochondria, confirming their ability to degrade organelles and providing a new strategy for research on mitochondria-related diseases.

Figure 7. ATTEC molecule (mT1) induces mitochondrial degradation and attenuates disease phenotypes in PD cell models and DS organoid models[8].
(A) Structural formula of compound mT1. (B) HeLa cells were transfected with mito-Keima and then treated with DMSO, mT1, CCCP, or mT1 + CCCP. Quantification of the red signal of mito-Keima showed that mT1 preferentially degraded damaged mitochondria. (C) HeLa cells treated with mT1 for 48 h were immunofluorescently stained with TOM20 antibody. (D-E) WT or LC3B/ATG5 KO 293T cells treated with mT1 for 48 h were immunofluorescently stained with TOM20 antibody. (F-G) Cortical neurons in the euploid (euploid cells) and DS groups (trisomy cells) were treated with mT1 and immunostained with TOM20 and TUJ1 antibodies, showing that mT1 treatment reduced mitochondrial aggregation in cortical neurons of DS cells.

ATTEC technology has greatly expanded the potential applications of degraders and opened up new research avenues in the field of targeted degradation. Although research on ATTEC currently focuses on pathogenic proteins, it also has great potential in degrading protein aggregates, lipids, DNA/RNA molecules, peroxisomes, ribosomes, damaged mitochondria, and even microbial pathogens[3].

Summary

Today, We introduced you ATTEC, a shining new star that uses the autophagy-lysosome pathway to degrade target proteins, and reviewed the ATTEC molecules that have emerged in recent years. It can be seen that ATTEC molecules have great potential in degrading multiple targets such as pathogenic proteins, lipids, and organelles, and their structural characteristics also make them have good drug potential. However, the number and types of LC3 ligand small molecules currently known are still very limited. In addition, the chimeras formed also need to be further studied by scientists.

Related products

Ispinesib

KSP inhibitor,can be used as LC3 receptor ligand in ATTEC molecule.

LC3-mHTT-IN-AN1

ATTEC molecule combining mHTT and LC3.

LC3-mHTT-IN-AN2

ATTEC molecule combining mHTT and LC3.

LD-ATTEC2 /3 /4

ATTEC molecule combining lipid droplets and LC3.

JQ1

BRD4 inhibitor.

CCCP

OXPHOS uncoupler.