1. Learning Centers
  2. Scientific Reviews
  3. The first specific marker of ferroptosis: Hyperoxidized PRDX3
The first specific marker of ferroptosis: Hyperoxidized PRDX3

Recently, Jin Ye's team published an article titled "Identification of hyperoxidized PRDX3 as a ferroptosis marker reveals ferroptotic damage in chronic liver diseases"[1], identifying the first ferroptosis-specific marker-Hyperoxidized PRDX3. The findings provide the ferroptosis field with a long-awaited ferroptosis marker, allowing for more precise detection of this unique form of cell death.

Abbreviations:

GPX4: Glutathione peroxidase 4
SLC7A11: Solute carrier family 7 member 11, solute carrier family 7 member 11
GSH: Cyst(e)ine-glutathione
GPX4: Glutathione peroxidase 4
PRDX3: Peroxiredoxin 3, peroxiredoxin 3
PRDXs: Peroxiredoxins, peroxiredoxins
AFLD: Alcoholic fatty liver diseases
NAFLD: Nonalcoholic fatty liver diseases
HFD: High fat diet

Hyperoxidized PRDX3 involves in Ferroptosis

Ferroptosis is a regulated form of cell death caused by lipid peroxidation[2]. Its main defense mechanism is the SLC7A11-GSH-GPX4 axis[3]. Under normal circumstances (Figure 1), SLC7A11 mediates cystine uptake and produces cysteine (Cys, Cysteine), which promotes the biosynthesis of GSH. GSH is a cofactor of GPX4, which can effectively detoxify lipid peroxidation and inhibit oxidative stress damage[2][3].

Figure 1. Overoxidized PRDX3 is involved in ferroptosis[1].

During ferroptosis stress (Figure 1), PRDX3 is overoxidized due to exposure to mitochondrial lipid peroxides. Subsequently, overoxidized PRDX3 (SO 2/3- PRDX3) is translocated from the mitochondria to the plasma membrane (It is also possible that mitochondrial PRDX3 is first relocated to the plasma membrane and then overoxidized on the plasma membrane). The presence of SO2/3-PRDX3 on the plasma membrane inhibits the uptake of cystine, thereby promoting ferroptosis[1][2].

Hyperoxidized PRDX3: A Specifically Marker During Ferroptosis

PRDX3 is a mitochondrial-specific peroxidase and a member of the antioxidant enzyme family PRDXs. PRDXs represent one of the multiple enzymatic antioxidant systems distributed in various organelles, and different subtypes of PRDXs are divided according to the number and position of Cys residues. Six subtypes of mammalian PRDXs (PRDX 1-6) have one or two conserved Cys residues (Peroxidatic Cys; CP; Resolving Cys; CR). PRDXs subtypes are divided into three different forms according to the number and position of conserved Cys residues and the type of disulfide bonds generated during the catalytic cycle. The most typical one is 2-Cys PRDX.

Under normal circumstances, typical 2-Cys PRDXs, including PRDX1-4, can reduce peroxides through catalytic Cys. The cysteic acid (Cys-SOH) produced by the reaction acts as a linker, connecting peroxidized PRDXs via disulfide bonds to produce homodimers. Cys-SOH is then reduced to Cys and can re-participate in the catalytic cycle of PRDXs (Reactions 1-3).

Figure 2. The peroxidation catalytic cycle of PRDXs[1].

When excessive peroxides accumulate, the rate of disulfide bond formation is not fast enough, which will cause the Cys-SOH in PRDXs to be further oxidized by peroxides to generate cysteinesulfinic acid (Cys-S O 2 H) and sulfonic acid (Cys-S O 3 H), which are peroxides of PRDXs (reactions 4-5). Therefore, the accumulation of lipid peroxides in siderophores may be sensed by PRDXs, leading to excessive oxidation of proteins.

PRDX3 is specifically hyperoxidized in ferroptotic cells

When performed immunoblot analysis using an antibody that recognizes a peptide containing Cys-SO2/3 H of PRDX1-4. The results showed that: (1) almost no signal was detected in untreated SV589 cells; (2) a single band of ~23 kDa was observed in cells treated with ferroptosis inducers such as Erastin , RSL3 , or FIN56 (only Erastin is shown in the figure) (Figure 3B). In addition, the detection of this band could be blocked by co-incubation of the antibody with the peroxidized antigen (SO3 -PRDX1-4 peptide), but not by the unmodified control peptide (Figure 3B), indicating that the antibody specifically targets peroxidized PRDX1-4.

Figure 3. PRDX3 is overoxidized during ferroptosis[13].
(A) The amount of superoxidized and total PRDX1–4 in SV589 cells treated with the indicated concentrations of Erastin, RSL3, or FIN56 (not shown) for 12 h was determined by immunoblot analysis. (B) Cells treated with or without 2 µM Erastin for 12 h were immunoblotted in the absence of 2 µg/mL blocking hyperoxidized antigenic peptide or unmodified control peptide. (C) Lysates of cells treated with or without 200 nM Erastin2 for 12 h were immunoblotted with anti-PRDX3 and anti-SO 2/3- PRDX1–4 in the same blot and then probed with red and green fluorescent labeled secondary antibodies, respectively.

Due to the different molecular weights between PRDX1-4, only a single band of ∼23 kDa was detected in ferroptotic cells, indicating that only one PRDX was hyperoxidized under this condition. In immunoblotting with anti-PRDX3 and anti-SO2/3 -PRDX1–4 in the same blot, the hyperoxidized PRDX induced by the Erastin derivative Erastin 2 migrated together with PRDX3 (Fig. 3C), demonstrating that PRDX3 is specifically hyperoxidized during ferroptosis.

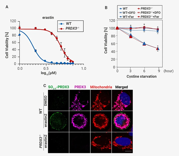
Hyperoxidized PRDX3 induces ferroptosis by inhibiting cystine uptake

The authors evaluated the effect of overoxidized PRDX3 on ferroptosis induced by other compounds, and the results showed that PRDX3-/- was more sensitive to ferroptosis inducers that directly act on the cystine transport system (such as Erastin and SAS), while being less sensitive to inducers that act on downstream GPX4 levels (such as RSL3 and FIN56). In other words, overoxidized PRDX3 is likely to induce ferroptosis by inhibiting cystine uptake, just like Erastin and SAS. (Figure 4A). At the same time, using fluorescent staining to locate, the researchers found that PRDX3 originally present in mitochondria was transferred to the cell membrane after peroxidation modification (Figure 4C).

Figure 4. Overoxidation of PRDX3 inhibits cystine uptake-induced ferroptosis[1].
(A) Viability assay of cells treated with Erastin for 24 h. (B) Viability assay of the indicated cells deprived of cystine for the indicated times with or without the addition of Deferoxamine (DFO, 50 μM; 12 h) or Ferrostatin-1 (Fer, 1 μM; 12 h). (C) Cells treated with or without 200 nM Erastin2 for 12 h were subjected to immunofluorescence microscopy using the indicated antibodies and MitoTracker.

Subsequently, the cells were pre-incubated with Erastin for 9 h (overoxidized PRDX3 was produced in WT cells after 9 h), and the effect of overoxidized PRDX3 on cystine uptake was examined. The results showed that cystine uptake was inhibited in WT cells but not in PRDX3-/- cells (not shown), that is, overoxidized PRDX3 can inhibit cystine uptake.

So, does overoxidized PRDX3 promote ferroptosis by inhibiting cystine uptake? The authors compared the viability of PRDX3 -/- and WT cells in cystine-depleted medium (Which does not provide an extracellular source of cystine uptake). The results showed that overoxidized PRDX3 was produced in WT cells and could be rescued by the ferroptosis inhibitors Deferoxamine or Ferrostatin-1 (Figure 4B). These results suggest that overoxidized PRDX3 promotes ferroptosis by inhibiting cystine import.

Hyperoxidized PRDX3 is specifically present in ferroptotic cells

To further evaluate whether overoxidized PRDX3 can be used as a marker of ferroptosis, the authors found that in SV589 cells, overoxidation of PRDXs was not caused by apoptosis or necroptosis (Figure 5A, C), nor by treatment with copper death inducers Elesclomol or CCCP. PRDX3 only accumulated during ferroptosis, which was specific (Figure 5B, D ).

Figure 5. Among the different types of cell death, only ferroptotic cells expressed overoxidized PRDX3[1].
(A) The amounts of oxidized PRDX3 and cleaved C-caspase3 in SV589 cells treated with the indicated concentrations of Erastin or camptothecin for 12 h were determined by immunoblot analysis. (B) The amounts of oxidized PRDX3 in SV589 cells treated with 2 μM Erastin or 4 μM CCCP for 12 h were determined by immunoblot analysis. (C) The amounts of oxidized PRDX3 and p-MLKL in HT29 cells treated with 20 ng/mL TNF-α, 100 nM SM164, and 20 μM z-VAD (T/S/Z) or 2 μM Erastin for the indicated times were determined by immunoblot analysis. (D) The amounts of oxidized PRDX3 in SV589 cells treated with 2 μM Erastin or the indicated concentrations of elesclomol plus 2 μM CUCL 2 for 12 h were determined by immunoblot analysis.

Application of Hyperoxidized PRDX3 As A Ferroptosis Marker

Using peroxidized PRDX3 as a marker, the authors identified ferroptosis as the cause of hepatocyte death in mouse models of AFLD and NAFLD. Overoxidized PRDX3 reveals ferroptotic impairment in AFLD and NAFLD. While overoxidized PRDX3 was not seen in mice fed a control diet, ferroptosis markers were detected in the livers of >70% of mice fed ethanol (chronic and binge ethanol-induced AFLD mouse models) and in ~70% of mice fed a HFD (chronic high-fat diet (HFD)-fed NAFLD mouse model). Furthermore, levels of overoxidized PRDX3 in the liver were positively correlated with AST and ALT levels, markers of liver injury, in mouse models of AFLD and NAFLD.

Table 1. Summary of ferroptosis and other cell death biomarkers[4][5][6][7].
  Cell morphology markers Organelle changes Molecular changes Detect Methods Protein markers
Ferroptosis No bubbles or ruptures in the plasma membrane, small mitochondria, ruptured outer membrane, normal nuclei The density of mitochondrial membrane increased and the outer membrane was ruptured. The nucleus was normal. Iron accumulation and lipid peroxidation; System xc-inhibition; downregulation of GSH levels; GPX4 inhibition. Transporter-dependent pathways (System Xc-inhibition/iron overload); enzyme-regulated pathways (GPX4 inhibition/fatty acid accumulation) GPX4; FTH1; ACSL4; PTGS2
Necrosis Cell swelling, cytoplasmic swelling, plasma membrane rupture Organelles swell, chromatin condenses moderately, and cellular components spill out into the microenvironment. ATP levels decrease. Lesions or specific injuries /
Apoptosis Cell shrinkage; cell membrane structure intact; apoptotic bodies formed The cytoskeleton disintegrated; the nucleus became smaller and the chromatin condensed; the DNA fragments were degraded into 180-200 bp and its integer multiples. There was no obvious change in the mitochondrial structure. Activation of caspases and pro-apoptotic Bcl2 family proteins; DNA fragmentation; cell membrane rupture. Intrinsic pathway: mitochondrial pathway; extrinsic pathway: death receptor pathway Bax/Bcl-2; Caspase-3/8
Autophagy Isolation membrane, autophagosome, and autophagolysosome appear at the beginning, middle, and end of autophagy Formation of double-membrane autolysosomes, including macroautophagy, microautophagy and chaperone-mediated autophagy. LC3-I is converted to LC3-II, p62 Lck is degraded, and Beclin-1 dissociates from Bcl-2/XL. Macroautophagy, microautophagy, chaperone-mediated autophagy (CMA) LC3B; Beclin-1; p62
Cuproptosis The plasma membrane ruptures and the cells become granular and vacuolar The structures of the endoplasmic reticulum and mitochondria are destroyed; the inner membrane of mitochondria is reduced and large vacuoles are produced; the endoplasmic reticulum forms a loose structure Mitochondrial Fe-S cluster proteins such as FDX1, LIAS, ACO2, ETFDH, and NDUFV1 were downregulated; DLAT and DLST protein fatty acylation was reduced; HSP70 abundance was increased Copper overload causes copper death FDX1;LIAS;HSP70